“五一”假期临近,人员流动频繁,疫情输入风险加大,为有效防范疫情传播,强化安全生产主体责任落实,确保疫情防控和安全隐患不留死角。4月29日,市文化和旅游局成立检查组对各影院进行专项检查,督促其落实好疫情防控和安全生产各项措施,确保人民群众有一个健康、安全的观影环境。




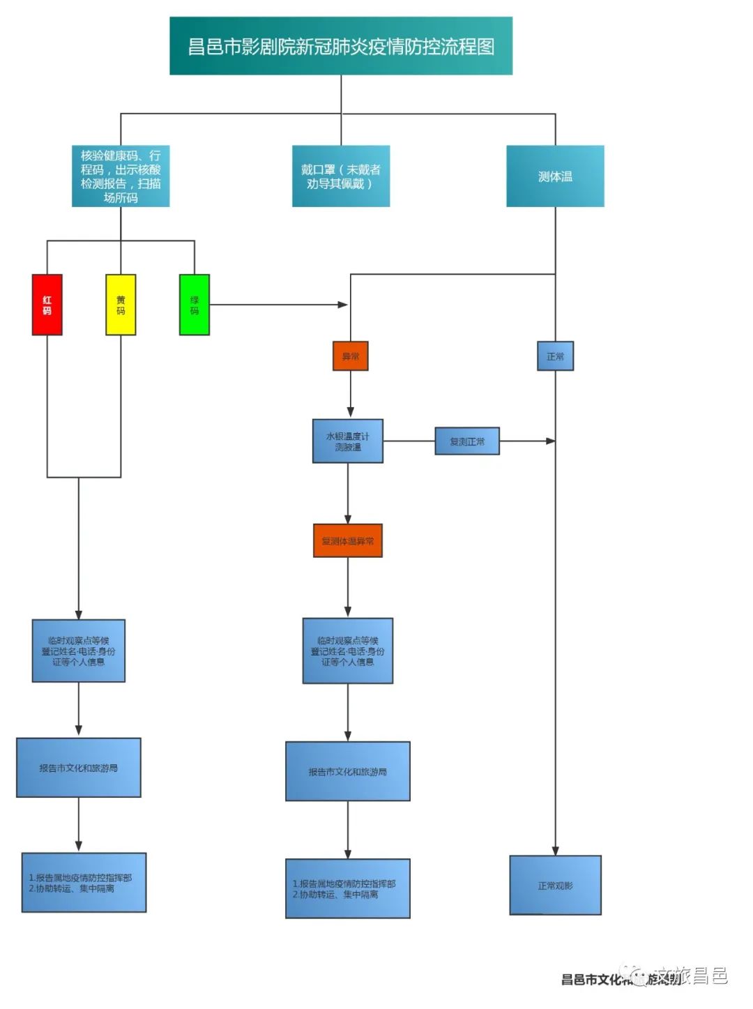
检查组要求,各影院让观影人员必须出示7天内核酸检测阴性报告、行程码、健康码,扫场所码,规范佩戴口罩,严格落实好“一查一扫一测一戴”制度。检查组现场张贴了《昌邑市影剧院新冠肺炎疫情防控流程图》,并对场所消毒记录、人员健康登记、疫情防控物资、消防安全等多方面进行了逐项严格检查,对防控意识不够强、防控措施不规范等问题责令其现场立即整改到位,确保疫情防控和安全生产各项措施落地落实。




“除了日常的防疫流程外,我们现在还要求所有观影者在观影途中必须佩戴好口罩,如果发现有观影者没有佩戴口罩的话,会及时进行提醒。同时,我们时刻绷紧安全生产这根弦,始终把安全放在首位,严格执行各项安全防范措施。针对这次检出来的问题,我们将严格按照检查人员的要求迅速整改到位。”大地影城负责人说。
“五一”假期期间,市文化和旅游局还将成立5个督查组,由班子成员带队,对各类文化旅游场所进行督导检查,织密固牢疫情安全防控网,营造安全稳定的假期经营环境。
