回到首页
新闻动态
昌邑概况
昌邑人物
昌邑文化
昌邑方言
昌邑饮食
图说昌邑
搜索
收起
搜索
首页
行政动态
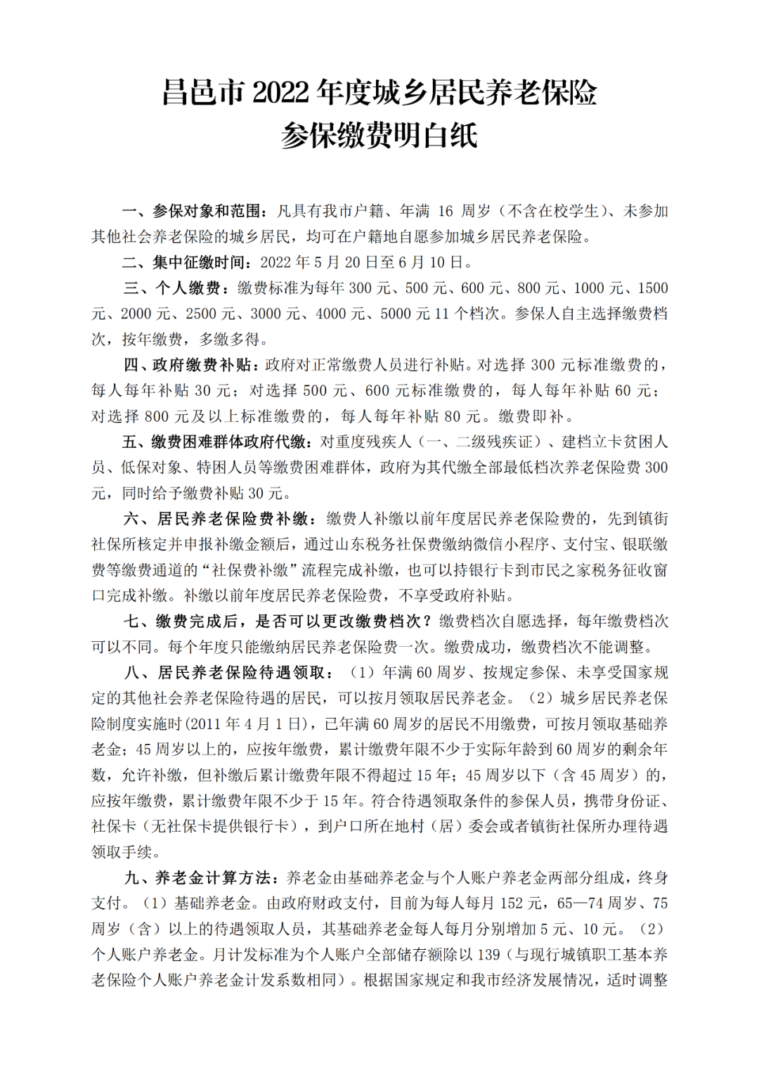
昌邑市2022年度城乡居民养老保险参保缴费明白纸
昌邑市2022年度城乡居民养老保险参保缴费明白纸
昌邑之窗
发布于 2022年5月30日
评论关闭
阅读
(509)
关于作者:
昌邑之窗
小城昌邑,欢迎来做客
相关文章
江西省九江市政协到昌邑考察农业产业化发展情况
点赞(455)
阅读
(2340)
昌邑市财政局让彩票公益金“赋能”社会公益事业发展
点赞(494)
阅读
(2414)
G206国道威汕线昌邑下小路口至寒亭北曹埠段中修工程半幅封闭公告
点赞(470)
阅读
(2609)
热门文章
1
大莱龙铁路全线贯通,昌邑又添交通新动脉
点赞(1.14K)
阅读
(7644)
2
2022最新昌邑行政区划图,最新昌邑地图
点赞(361)
阅读
(7632)
3
华夏昌邑知多少
点赞(1.16K)
阅读
(7509)
4
我市第一座人行天桥开建
点赞(1.17K)
阅读
(7353)
5
后非典时代,到户外享受休闲生活
点赞(1.14K)
阅读
(7190)